一、什么是DNS
DNS服务器(Domain Name System Server)是一种网络服务器,它负责将域名转换为相应的IP地址。在互联网上,每个设备都需要一个唯一的IP地址以便进行通信,但人们更倾向于记忆易懂的域名,而不是复杂的IP地址。DNS服务器充当了这个转换的中介。当您输入一个域名时,您的计算机会向DNS服务器发送请求,以获取与该域名对应的IP地址。DNS服务器然后返回相应的IP地址,使您的设备能够连接到目标服务器或资源。
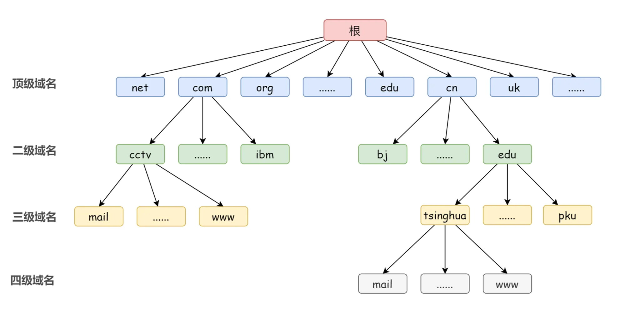
二、域名空间结构
在DNS中,域名空间结构采用分层结构,包括:根域名,顶级域,二级域和主机名称。域名空间的层次结构类似一个倒置的树状,在域名层次结构中,每一层称作一个域,每个域用一个点号”.”分开。

-
根域:
根域是域名系统(DNS)中的最高级别域名,它位于所有其他域名的顶部。在域名系统中,根域用一个点(.)表示,它没有任何名称,只是一个单独的点。根域是DNS层次结构的起点,所有的顶级域名(Top-Level Domains,TLDs)都直接或间接地从根域下派生出来。
-
顶级域
DNS根域的下一级就是顶级域,顶级域大致分三种类型,表示国家和地区(cn,hk,us,uk)、表示域名的用途或类别(com,net,org,gov,edu)、新通用等级域名(top,xyz,app)
-
子域
子域是在较高级别域名下创建的一个子域名。通常,子域是用于组织和管理特定部门、项目或区域的域名,以便更好地组织和标识网络资源。
-
主机
主机名通常用于标识网络中的计算机、服务器、路由器、打印机等设备,以及提供各种网络服务的服务器,如Web服务器、邮件服务器等。主机名在网络中是唯一的,用于确保设备和服务可以被准确地标识和访问。
三、域名解析方式
递归查询
在递归解析中,客户端向本地DNS服务器发送域名查询请求。如果本地DNS服务器没有缓存该域名的解析结果,它会开始递归地向更高级别的DNS服务器发送查询,直到找到能够提供域名解析结果的顶级域名服务器。一旦找到,本地DNS服务器将把解析结果返回给客户端,并且将结果缓存在本地,以备将来的查询。
迭代查询
在迭代解析中,客户端向DNS服务器发送查询请求,DNS服务器要么返回所查询域名的解析结果,要么指示客户端向另一个DNS服务器发送查询。这个过程一直持续下去,直到找到能够提供域名解析结果的顶级域名服务器。客户端可以通过迭代查询逐级向下查询,直到获得所需的解析结果。
| 特性 | 递归查询 | 迭代查询 |
|---|---|---|
| 谁负责执行查询 | 服务器 | 客户端 |
| 查询次数 | 1 | 多个 |
| 服务器负载 | 高 | 低 |
| 客户端工作量 | 低 | 高 |
四、DNS资源记录
- A记录(A Record):将域名解析为IPv4地址。
- AAAA记录(AAAA Record):将域名解析为IPv6地址。
- CNAME记录(CNAME Record):将一个域名别名为另一个域名。
- MX记录(MX Record):指定用于处理域名的邮件服务器。
- NS记录(NS Record):指定授权的DNS服务器,用于解析该域名的域名。
- PTR记录(PTR Record):将IP地址反解析为域名。
- SOA记录(SOA Record):指定域名的权威服务器,并包含有关该域名的其他信息。
- SRV记录(SRV Record):用于指定用于特定服务的服务器,例如用于IMAP或SIP的服务器。
- TXT记录(TXT Record):存储与域名相关的其他信息,例如SPF记录或DKIM记录。
五、配置过程
1. 安装BIND软件包
首先,使用yum包管理器安装BIND软件包:
1
sudo yum install bind bind-utils
2. 配置BIND
BIND的配置文件位于/etc/named.conf。你可以使用任何文本编辑器来编辑这个文件:
1
sudo nano /etc/named.conf
在named.conf中,你需要配置主要区域、反向区域和其他选项。
3. 配置主要区域
为了简单起见,我们以example.com为例。在named.conf文件中添加以下内容:
1
2
3
4
zone "example.com" {
type master;
file "/var/named/example.com.zone";
};
4. 配置反向区域
在named.conf文件中添加以下内容来配置反向区域:
1
2
3
4
5
bash复制代码
zone "x.x.x.in-addr.arpa" {
type master;
file "/var/named/x.x.x.rev";
};
这里的x.x.x应该替换为你的IP地址的反转形式。
5. 创建区域文件
现在,创建主要区域和反向区域的区域文件。
主要区域文件
1
sudo vim /var/named/example.com.zone
在文件中添加以下内容来定义example.com域的DNS记录:
1
2
3
4
5
6
7
8
9
10
11
$TTL 86400
@ IN SOA ns1.example.com. admin.example.com. (
2022060101 ; Serial
3600 ; Refresh
1800 ; Retry
604800 ; Expire
86400 ) ; Minimum TTL
;
@ IN NS ns1.example.com.
@ IN A 192.168.1.10
www IN A 192.168.1.10
反向区域文件
1
sudo vim /var/named/x.x.x.rev
在文件中添加以下内容来定义反向映射:
1
2
3
4
5
6
7
8
9
10
$TTL 86400
@ IN SOA ns1.example.com. admin.example.com. (
2022060101 ; Serial
3600 ; Refresh
1800 ; Retry
604800 ; Expire
86400 ) ; Minimum TTL
;
@ IN NS ns1.example.com.
10 IN PTR example.com.
6. 配置防火墙
如果有防火墙,确保打开DNS服务器所使用的端口(默认为UDP 53):
1
2
sudo firewall-cmd --permanent --add-port=53/udp
sudo firewall-cmd --reload
7. 启动BIND服务
完成配置后,启动BIND服务并设置为开机自启动:
1
2
sudo systemctl start named
sudo systemctl enable named
8. 测试DNS服务器
使用dig或nslookup等工具测试你的DNS服务器是否正确工作。例如:
1
dig example.com
如果一切正常,你应该会看到与example.com相关的DNS记录。